篮球新闻
-

失望!男篮后场悍将10投0中,让郭士强左右为难
失望!男篮后场悍将程帅澎,在比赛中,如同梦游,投篮不是打铁,就是在打铁过程中,全场比赛10投0中,十分尴尬。当然了,程帅澎这样的表现,也是让中国男篮主教练郭士强左右为难!昨晚,CBA常规赛迎来了一场焦...
篮球新闻   2025-02-25 -

湖人输骑士:卢卡防守该背多少锅?
湖人对骑士,詹姆斯父子回克里夫兰。勒布朗3中11分,布朗尼3中8分——应该是布朗尼第一次投中数追平老爹?卢卡上周西部最佳,今天29分钟里20投12中全场最高的29分5篮板6助攻2失误。当然:虽然卢卡...
篮球新闻   2025-02-25 -

广东VS宁波前瞻:广东不惧黑马,防守带动进攻冲击6连胜
广东男篮近期的状态不俗,豪取了一波5连胜,由于广厦昨晚68-58战胜了浙江稠州,广东暂时落后领头羊广厦3个积分。对于广东来说,作为联盟底蕴最深厚的球队,他们不会因为一时输赢急躁,影响心态,他们有更高的...
篮球新闻   2025-02-25 -

合计罚款16万!同曦球员马鑫鑫赵柏清&四川队左朕年均停赛1场
2月1日,CBA联赛官方发布公告,对此前同曦男篮与四川男篮比赛冲突进行处罚。同曦男篮球员马鑫鑫和四川男篮球员左朕年均被停赛1场罚款5万元,另一位同曦男篮球员赵柏清和同曦领队兼助教陈嘉凯均被停赛1场罚款...
篮球新闻   2025-02-25 -

CBA常规赛过半!这5队的表现让人太失望,两大争冠热门被打回原形
CBA本赛季常规赛一共要打42轮,目前第21轮的场次已经全部打完,从联赛最新的排名格局来看,季后赛形势已经发生了翻天覆地的变化。赛季初期,北京首钢、山西男篮等队还被视为夺冠大热门,但在赛程过半之后,已...
篮球新闻   2025-02-25 -

詹姆斯:克利夫兰承载着许多记忆我充满感恩,哽咽是因为沉浸当下
北京时间1月29日,NBA常规赛洛杉矶湖人客场99-129不敌骑士。赛后,湖人队球员詹姆斯接受了媒体的采访。在谈到赛后骑士队的致敬视频时,詹姆斯说:“我没预料到会有这个环节,显然这里承载着许多记忆和历...
篮球新闻   2025-02-25 -

单节狂轰40-20逆转!魔术三叉戟80分四杀热火 班凯罗31+12
北京时间1月29日,NBA常规赛热火主场对阵魔术,热火在最多领先11分情况下,第三节20-40狂输20分被扭转局势,并在末节被拉开落后17分差距,最终魔术133-124赛季四杀热火结束4连败,热火结束...
篮球新闻   2025-02-25 -

北京vs青岛前瞻:许利民赛前为赵睿捡球引关注 刘维伟欲终结5连败
北京时间2月1日,CBA常规赛继续开打,北京主场对阵青岛。历史上一共交手36次,北京28胜8负。上赛季两队交手2次,北京1胜1负。北京目前的战绩为13胜8负,排在积分榜第六,过去10场比赛只有4胜6负...
篮球新闻   2025-02-25 -

上午!CBA发布重磅罚单,苏川战6人遭罚款4人被禁赛,1队受益最大
多行不义必自毙”!这是今天裁判专家丁佳宁对CBA下发重磅罚单后的评论。同曦与四川队最后比赛快结束时引发冲突,而CBA公司对当事者进行了处罚,六人遭到罚款,四人分别遭到停赛的处罚。而受益最大的有两支球队...
篮球新闻   2025-02-25 -

跌西部倒数第四!灰熊爆冷负黄蜂吞4连败 迪亚巴特18+20生涯新高
北京时间1月29日,NBA常规赛灰熊主场对阵黄蜂,灰熊遭黄蜂团队攻势压制最多时刻落后22分差距,最终灰熊97-112输给黄蜂遭遇4连败,灰熊跌至西部倒数第四,黄蜂收获4连胜。数据统计灰熊:贾伦26分4...
篮球新闻   2025-02-25 -

升前六!森林狼双杀三状元伤停独行侠 华子复出20分兰德尔31分
北京时间1月29日,NBA常规赛森林狼客场对阵独行侠,独行侠三状元弗拉格、欧文与浓眉哥均缺席,爱德华兹休战一场后复出。森林狼在兰德尔与爱德华兹引领下逐步扩大17分优势,独行侠末节反扑仍无力回天,最终森...
篮球新闻   2025-02-25 -

开拓者伤情更新!里斯接受右脚手术赛季报销 两大后卫接近复出
北京时间1月30日,开拓者官方更新伤情报告,杜普-里斯的右脚影像检查显示存在应力性骨折,并已于当地时间今日上午成功接受手术。里斯将缺席本赛季剩余的所有比赛,预计可以完全康复。另外,据开拓者记者报道,亨...
篮球新闻   2025-02-25 -

中午12点!CBA公司开出1份大罚单:4人被停赛,6人被罚款
2月1日,中午12点!CBA公司开出一份大罚单,同曦队、四川队一共有4人被停赛,6人被罚款,两队的罚款金额达到160000元。刚刚,CBA公司开出了一份大罚单,同曦队和四川队马鑫鑫、左朕年等四人被处罚...
篮球新闻   2025-02-25 -

退役倒计时!湖人将要求詹姆斯大幅降薪 客战尼克斯票价因他飙升
北京时间1月30日,湖人惨败给骑士的赛后,詹姆斯谈到了退役的话题,他说自己还没考虑过退役巡演,但退役的念头会不时闪现。没人知道詹姆斯是否会在本赛季结束后宣布退役;就算他选择再战一年,也没人能确定他会留...
篮球新闻   2025-02-25 -

上午11点半!CBA公司给青岛外援开出罚单,刘维伟也被罚款
上午11点半!CBA公司给青岛队外援奎因达里·韦瑟斯庞开出了一份30000元的大罚单,同时,青岛队主教练刘维伟,也是受到了牵连,被CBA公司罚款。CBA常规赛第21轮,青岛队做客对阵北控队,在赛前,很...
篮球新闻   2025-02-25 -

NBA官方罚单:雷霆鹈鹕冲突多尔特费尔斯各罚2.5万美元 逃过禁赛
北京时间1月30日,NBA官宣最新罚单,在雷霆主场104-95力克鹈鹕的西部首尾对决,赛后雷霆球员多尔特和鹈鹕球员费尔斯在场上爆发冲突,引发场上局势一片混乱,如今两人均是被罚款25000美元。雷霆遭遇...
篮球新闻   2025-02-25 -

星光黯淡!海斯布莱恩特参加扣篮大赛 三届扣篮王麦克朗不再参赛
近年来,NBA扣篮大赛的光彩已黯淡不少。北京时间1月30日,据名记Shams报道,今年四位参赛选手名单中的两人已经确定,他们分别是湖人中锋海斯和马刺侧翼卡特-布莱恩特。此前,三届扣篮王麦克朗已宣布不会...
篮球新闻   2025-02-25 -

无法容忍!高诗岩不传球,山东三分王失效,郭艾伦+徐昕同时低迷
1月31日晚间CBA有一场比赛本来实力不对等,但却打的非常胶着,最终山东主场83-80战胜广州,只赢了3分。数据来看山东队发挥不错,有4个人得分上双,外援和本土球员集体发挥,而广州这边只有外援打的不错...
篮球新闻   2025-02-25 -

掘金再遭重创!戈登因右腿筋拉伤至少缺席4-6周 曾因此连歇19场
北京时间1月30日,据名记Shams报道,消息源透露,丹佛掘金队前锋阿隆-戈登因右腿筋拉伤,将在四至六周后接受伤情复查。此次伤病是他去年11月下旬旧伤的复发。这意味着他至少要缺席4-6周,掘金再遭重创...
篮球新闻   2025-02-25 -

CBA两份罚单!南京四川4人禁赛,罚款16万,刘维伟不在意5连败
2月1日CBA公司挺忙,一口气出了两份罚单,这也是联赛到了中期经常出的现象,竞争越来越激烈,球员难免有情绪过激的时候,必须重拳出击,避免事态扩大,起到杀鸡儆猴的作用。对于之前四川和南京比赛最后阶段发生...
篮球新闻   2025-02-25 -

吉迪轮休公牛丢绝平三分惜败热火 热巴20+12鲍威尔21分
北京时间1月30日,NBA常规赛热火客场对阵公牛,双方均是背靠背第二场,吉迪轮休缺席。热火在阿德巴约引领下,逐步用团队攻势取得14分领先优势,公牛最后时刻追到仅差1分,热火接连关键罚球命中,怀特丢绝平...
篮球新闻   2025-02-25 -

黄蜂准绝杀独行侠5连胜:弗拉格49分生涯新高 克尼佩尔34+8三分
北京时间1月30日,NBA常规赛独行侠主场对阵黄蜂,双方均是背靠背第二场,新科状元弗拉格与克莱复出,中场时间独行侠退役队史名宿阿吉雷的24号球衣。独行侠在最多落后15分情况下,弗拉格次节狂轰23分,全...
篮球新闻   2025-02-25 -

狄龙40+8生涯新高!残阵太阳爆冷大胜东部第一 坎宁安26+7
北京时间1月30日,NBA常规赛活塞客场对阵太阳,太阳在狄龙狂轰40分生涯新高引领下,持续压制活塞逐步扩大20+领先优势,最终太阳114-96战胜活塞收获2连胜,活塞结束2连胜。数据统计活塞:坎宁安2...
篮球新闻   2025-02-25 -

备战青岛!除周琦外均踩场,许利民捡球,雷蒙曾凡博带伤表态出战
2026年2月1日北京会和青岛打一场常规赛的比赛,中午踩场北京的焦点非常多。特别是对于许利民来说,他居然开始给球员捡球了,整体氛围极为融洽,他也确实放得下身段。而当许利民遇到刘维伟的时候,他们两个还进...
篮球新闻   2025-02-25 -

亚历山大30+6+8雷霆惨负森林狼 无缘追平乔丹公牛72胜纪录
北京时间1月30日,NBA常规赛卫冕冠军雷霆客场对阵森林狼,其中森林狼是背靠背第二场,哈尔滕施泰因时隔16场复出替补登场。雷霆全场落后森林狼,且被森林狼团队攻势压制逐步落后20+差距,最终雷霆111-...
篮球新闻   2025-02-25 -

2026CBA全明星赛,北区主教练提前出炉
CBA全明星赛,北区队主教练提前出炉!他就是来自山东队主教练——邱彪!在此,也是恭喜山东队,祝贺邱彪!常规赛第21轮,山东队坐镇主场以3分的优势击败了广州队,如此一来,山东队以15胜6负的成绩,冲上了...
篮球新闻   2025-02-25 -

真是倒霉啊!开赛至今还没“开和”,如今收罚单,又搭进去了6万
真是“屋漏偏逢连夜雨”啊,这不,四川男篮开赛21连败,至今还没“开和”,球队工资发放都成问题,却因上轮与同曦队发生冲突,收到了CBA公司罚单,主帅和球员分别受到罚款或禁赛的处理……常规赛第21轮,四川...
篮球新闻   2025-02-25 -

冲击历史得分榜第二?杜兰特看数据感慨:前辈们把门槛设得太高了
北京时间1月31日,杜兰特退役时的总得分能排名历史第几?近日他和记者一起算了算分,随后感慨前辈们的门槛太高了。NBA记者埃利斯通过计算后告知杜兰特:要想超越贾巴尔,成为历史得分榜的第二,杜兰特需要在接...
篮球新闻   2025-02-25 -

湖人与骑士谈判亨特交易!愿出八村垒克内克特 为后詹时代做准备
北京时间1月31日,据骑士记者费多尔报道,湖人队正寻求补强锋线位置,目前已与骑士队开启谈判,商讨引进亨特的相关交易方案。费多尔表示:“据我得到的消息,骑士与湖人已就德安德烈-亨特的交易搭建初步框架,交...
篮球新闻   2025-02-25 -

字母哥交易最新动态:有兴趣加盟湖人 下家赔率勇士飙升至第一
北京时间1月31日,字母哥的去向已经成为交易截止日前的联盟焦点。过去这一夜,关于他的动态又有不少——The Ringer记者贝克指出,湖人队或许会成为吸引字母哥的潜在下家。他表示:“我近期得到消息,从...
篮球新闻   2025-02-25 -

辽宁男篮14分完胜,赵继伟12+6+9王岚嵚22分,莫兰德14+22+9
辽宁男篮主场迎战天津男篮。这场比赛打得还是非常激烈的,两队上半场比赛的表现旗鼓相当。下半场比赛,辽宁男篮一度取得了20分以上的巨大领先,虽然天津男篮末节比赛将分差缩小到了个位数,不过却无力回天,辽宁男...
篮球新闻   2025-02-25 -

先战宁波+再拼上海!CBA“新王炸”拯救广东队,保送杜锋进总决赛
新赛季的CBA常规赛正在如火如荼地进行中,即将客场挑战宁波男篮的广东队,将会迎来双核心徐杰与焦泊乔的复出。从赛前的踩场训练来看,因伤缺席多场比赛的广东队双核心徐杰与焦泊乔,都已经恢复健康并有望在本场比...
篮球新闻   2025-02-25 -

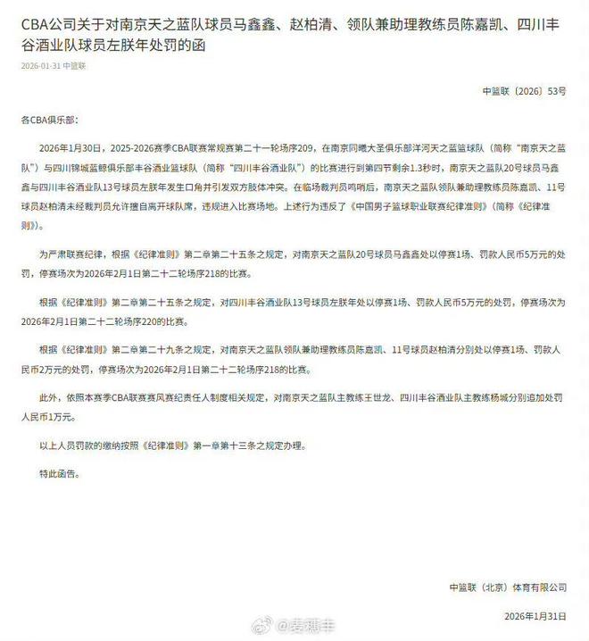
CBA对四川南京发生冲突球员停赛处罚
CBA公司发布公告,因临近比赛结束时发生冲突,同曦男篮球员马鑫鑫被停赛1场且罚款人民币5万元;四川男篮球员左朕年被停赛1场且罚款人民币5万元;同曦男篮领队兼助教陈嘉凯、球员赵柏清分别被停赛1场且罚款人...
篮球新闻   2025-02-25 -

曝四队今夏有兴趣签詹姆斯!大概率留守湖人 或降薪征战第24季
北京时间1月31日,据《湖人日报》消息人士透露,若勒布朗-詹姆斯不在本赛季休赛期退役,这位未来的名人堂成员将会收到四支球队的追逐邀约。消息称,詹姆斯的现东家洛杉矶湖人队,以及金州勇士队、达拉斯独行侠队...
篮球新闻   2025-02-25 -

山东男篮做客天津遇挑战,三外援状态不好,拿什么赢球?
2月2日,山东男篮将在客场挑战天津男篮。在刚刚结束的主场比赛中,山东队非常艰难地以3分的优势击败广州队,虽然重返胜利轨道,但3名外援的糟糕状态也为接下来的征程埋下了隐患。在外线投篮失准时,如何通过其他...
篮球新闻   2025-02-25 -

末节轰44-21制胜!魔术4人20+逆转猛龙 贝恩32分莺歌35分
北京时间1月31日,NBA常规赛猛龙客场对阵魔术,魔术在最多落后14分情况下,凭借末节打出44-21攻势扭转局势,最终魔术以130-120逆转战胜猛龙。数据统计猛龙:英格拉姆35分3板2助、巴恩斯19...
篮球新闻   2025-02-25 -

600万顶薪国手全场10中0仅2分,球迷:别霍霍国家队了
手握600万4年顶薪,浙江德比战全场10投0中仅靠罚球拿2分,曾是中国男篮亚洲杯后场大腿的国手,如今竟成了球迷口中别霍霍国家队的对象。从亚洲杯核心到联赛低效球员,这样的断崖式下滑,是伤病留下的后遗症,...
篮球新闻   2025-02-25 -

徐杰复出+焦泊乔能打!广东队祭出最强阵容,力保杜锋复仇上海?
2025-26赛季CBA常规赛第22轮即将开打,一场焦点大战在积分榜前三的广东男篮客场与大黑马宁波队之间展开激烈的较量。据悉,此前因伤缺阵多场比赛的广东队后场核心徐杰以及内线新援焦泊乔,都已经参加了球...
篮球新闻   2025-02-25 -

单节被轰35-15崩盘!灰熊遭西部垫底队逆转吞5连败 锡安21+7
北京时间1月31日,NBA常规赛鹈鹕主场对阵灰熊,灰熊在最多领先10分情况下,第三节被轰35-15导致被扭转局势,最终灰熊106-114输给鹈鹕遭遇5连败。数据统计鹈鹕:奎因22分9板7助2帽、贝22...
篮球新闻   2025-02-25 -

东契奇仅用时18分钟便取得三双,创造湖人队史最快纪录
北京时间1月31日,NBA常规赛,湖人对阵奇才的比赛正在进行中。在比赛进行到第二节时,东契奇便取得三双数据。据数据统计,东契奇仅用时18分钟便取得三双,创造湖人队史最快纪录。目前,半场比赛结束,湖人7...
篮球新闻   2025-02-25 -

终于来了!广东“双王牌”驰援杜锋,打爆上海队没悬念了?
北京时间2月1日,CBA常规赛第一阶段即将结束。近期,夺冠大热门广东男篮迎来了好消息。随着广东队客场与宁波队的比赛马上开打,其后场核心徐杰与内线重要轮换焦泊乔已经参加了赛前踩场训练,并有望在接下来的比...
篮球新闻   2025-02-25 -

杨瀚森无得分开拓者不敌尼克斯4连败,布伦森26分唐斯14分20板
北京时间1月31日,NBA常规赛继续进行,波特兰开拓者队(23胜26负)又遭败仗。布伦森得到26分,阿奴诺比得到24分,他们率队依靠一三节攻势确立大比分优势,纽约尼克斯队(30胜18负)在主场以127...
篮球新闻   2025-02-25 -

CBA鏖战夜:山东绝地反击,广厦低分锁胜,积分榜再洗牌
广厦和浙江的对话开局并不火热,反倒像是两支防守强队在比拼韧性。浙江依靠刘泽一与兰道夫的强攻一度占得先机,首节结束时带着18:12的领先走进暂停。广厦则在第二节突然发难,赵嘉仁精准三分、桑普森的硬突、塔...
篮球新闻   2025-02-25 -

恭喜杜锋!广东队两大核心双双复出,这可是争冠的底牌!
备受瞩目的CBA常规赛大战不断,近期关于广东男篮双核心徐杰与焦泊乔复出的消息引起了球迷的关注。据知情人士爆料,广东队在与宁波队的大战前夕,徐杰与焦泊乔两大主力都参加了赛前踩场训练。众所周知,广东队的双...
篮球新闻   2025-02-25 -

勇士官宣:库里右膝酸痛提前退赛 队记曝过去一周一直不适
北京时间1月31日,在勇士主场对阵活塞的比赛,库里首发出战25分24秒得到23分后,他随后返回更衣室接受检查。勇士官方随后宣布,库里因为右膝酸痛提前退赛,也是给勇士又一次打击。勇士核心之一的巴特勒已经...
篮球新闻   2025-02-25 -

约基奇复出31分12板5助攻掘金战胜快船,哈登25分9助攻小卡21分
北京时间1月31日,NBA常规赛继续进行,丹佛掘金队(33胜16负)延续胜势。约基奇复出送出31分、12个篮板和5次助攻,哈达威、穆雷和沃特森都得分20+,掘金队在第四节重夺领先并确立胜局,他们在主场...
篮球新闻   2025-02-25 -

薪国手全场10中0仅2分,球迷:别霍霍国家队了
拿着联盟顶薪却交出如此低效的成绩单,难免让人质疑顶薪是否成了束缚他前进的枷锁。当薪资待遇达到职业生涯顶峰,缺乏进一步的激励机制,部分球员容易陷入自我满足的舒适区,拼搏劲头大不如前。浙江男篮去年休赛期送...
篮球新闻   2025-02-25 -

NBA科普:骑士如何引进詹姆斯?这笔操作远比你想象中复杂
北京时间2月1日,詹姆斯重回骑士的流言,近日传得沸沸扬扬。此前报道称,骑士确实有兴趣与詹姆斯展开第三次合作,不过,从现实角度出发,作为一支超过第二土豪线的球队,要想得到詹姆斯,操作远比你想象中复杂。福...
篮球新闻   2025-02-25 -

辽宁105-91战胜天津赛后球员表现评分:2人满分 3人优秀 2人拉跨
天津男篮虽然是客场比赛,但是率先进入状态,在整个第一节的比赛中,可以说是压制住了辽宁男篮的进攻端,让辽宁男篮在攻防两端陷入了麻烦之中,而且得分效率并不高。随后,辽宁男篮进行了调整,将威尔斯和莫兰德换下...
篮球新闻   2025-02-25 -

曝北京男篮已签下麦基,邱彪将任全明星北区主教练,北控欲换外援
北京男篮最近的表现有些糟糕,胜一场败一场已经成为了常态。北京男篮的最大问题就是伤病,这个问题已经困扰球队一个月左右的时间了。接下来和青岛男篮的比赛,曾凡博和方硕都会复出。另外据青岛男篮主教练刘维伟接受...
篮球新闻   2025-02-25 -

键盘侠KD上线!杜兰特回应字母哥流言 用生涯总分回击狄龙轰40分
北京时间2月1日,键盘侠KD又上线了!火箭队球星杜兰特,对于自己的名字卷入字母哥与密尔沃基雄鹿队的交易流言一事,颇感意外。此外,他还回应了狄龙近日40分爆发。一个关于森林狼的话题帖子写道:“刚听说字母...
篮球新闻   2025-02-25 -

湖人勇士大概率无缘亨特!国王3换1报价抢人:施罗德又要换队了?
北京时间2月1日,随着交易截止日临近,洛杉矶湖人和金州勇士均与克利夫兰骑士队前锋德安德烈-亨特产生交易传闻,但两队似乎都不太可能得到这位球员。名记Fischer与Stein今日报道了这一消息,并解释了...
篮球新闻   2025-02-25 -

成了?刘维伟:我们看上的外援不愿意来,麦基还被首钢签了
北京时间2月1日,CBA常规赛的争夺继续进行,青岛将在客场挑战北京。赛前,青岛队主帅刘维伟接受了媒体的采访。刘维伟说:“我们有信心在窗口期之后,把外援问题弥补好。在下一阶段,我们还是有信心把比赛打好。...
篮球新闻   2025-02-25 -

2月1日前瞻 I 华南虎客战宁波
2月1日,CBA常规赛第22轮,广东东阳光将在客场对阵宁波町渥男篮。双方上赛季交手2次,华南虎保持全胜。本赛季,宁波队堪称联盟最大“黑马”,在引进了辛普森、杰克逊、法尔、马丁四位十分互补的外援,又将...
篮球新闻   2025-02-25 -

黄蜂刺马六连胜:蜂刺多过马刺?
黄蜂击败马刺,六连胜。前天克弩大战弗拉格时聊过:克弩当然是关键,但关键还是球队有四个人场均18分——克弩、三球、小米勒和小桥,尤其前三人都能突能投能传,防不胜防,迪亚巴特龙精虎猛提供了篮板。最关键的...
篮球新闻   2025-02-25 -

山东险胜广州,但邱彪赛后一番话,却让所有山东球迷笑不出来?
北京时间1月31日,山东男篮主场迎战排名第12的广州队。过程跌宕起伏:山东队首节领先,半场却落后7分,第三节结束时分差仍是7分,最终凭借末节发力才以3分险胜。数据上,山东四人得分上双看似不错,但面对缺...
篮球新闻   2025-02-25 -

备战同曦!李弘权参加踩场,卢伟单独执教小偰,郭昊文与众人叙旧
2026年2月1日上海对阵同曦,中午踩场训练的时候,李弘权参加了投篮训练,他复出的可能性还是比较大的。上场比赛之所以缺席,还是给他恢复和调整的机会。因为之前他的状态太糟糕了,出现了连续的低迷,这是让人...
篮球新闻   2025-02-25 -

三后卫18投0中,浙江队输得不冤;四川同曦冲突多人被禁赛
浙江德比战,浙江稠州队在客场以58-68不敌浙江广厦队,这场比赛双方的得分都不高,是一场拼防守和意志力的大战。全场比赛下来只有浙江广厦队的胡金秋,以及外援塔克和桑普森三人的表现还算正常;浙江稠州队方面...
篮球新闻   2025-02-25 -

杰伦33+12+10老鹰爆冷惜败步行者 内姆哈德26+6+10引3人20+
北京时间2月1日,NBA常规赛老鹰客场对阵步行者,双方开启一场拉锯战缠斗,比分始终在个位数差距徘徊。老鹰最后时刻持续反扑仍功亏一篑,双方均是接连出现致命失误,最终老鹰124-129爆冷惜败步行者遭遇2...
篮球新闻   2025-02-25 -

截胡广东队!NBA冠军中锋被曝签约北京男篮,朱芳雨补强计划落空
新赛季的CBA常规赛第一阶段即将结束,一则关于夺冠大热门北京首钢队极有可能签下强援麦基的消息沸沸扬扬。据青岛队的主教练刘维伟透露,NBA冠军中锋麦基已经被财大气粗的北京首钢男篮拿下。据悉,近期北京首钢...
篮球新闻   2025-02-25


























































